Теневые схемы титанового экспорта в Крым и РФ продолжают работать несмотря на санкции СНБО
Несмотря на санкции СНБО, сырье для производства титана уходит из Украины в Россию.
Борьба СБУ и ДБР с незаконным экспортом ильменитового концентрата в Крым и Россию все больше напоминает манипуляции с водой в ступе. Вроде бы какая-то работа выполняется, но результат нулевой, хотя и вполне ощутимый для крышевателей старых схем и их бенефициаров.
Речь идёт о налаживании отгрузок судовых партий ильменита производства «Междуреченского ГОКа» (Житомирская обл.) для потребителей России и Крыма. Пикантность ситуации в том, что «Междуреченский ГОК» и «Крымский титан» работают как «иголочка с ниточкой» и принадлежат одному и тому же бизнесмену Дмитрию Фирташу, на которого украинское правительство наложило персональные санкции за поставки ильменита для предприятий ОПК России.
До начала 2021 г. предприятие «Крымский титан», находящееся на территории оккупированного Крыма, регулярно получало основное сырье — ильменит производства Иршанского ГОКа через незамысловатую схему реэкспорта посредством перевалки его в портах стран Чёрного и Средиземного морей — Румынии, Турции и Египта. Речь идёт о той самой схеме, которую разработали и поставили на конвейер ещё при одиозных топ-менеджерах «ОГХК» — Журило и Перцеве. Несмотря на множество уголовных дел, возбужденных различными правоохранительными органами, еще ни одно из них не было доведено до ума.
После того как во втором квартале 2021 года в очередной раз сменился менеджмент «ОГХК» и поставки ильменита по серым черноморско-средиземноморским схемам были прекращены, предприятие в г. Армянске стало испытывать серьезный дефицит сырья. Наладить поставки, которые были бы альтернативой украинским, оказалось не так-то просто, поскольку многие иностранные производители опасаются поставлять концентрат в Россию и Крым из-за существующих санкций США и объединенной Европы. Простой такого индустриального гиганта как «Крымский титан» ежемесячно приносит собственникам многомиллионные убытки и создает социальную напряженность. Только с апреля по август предприятие потеряло несколько десятков миллионов долларов, не считая недополученной прибыли и выплаты обязательных платежей и налогов.
Единственный выход из сложившейся ситуации – реанимировать схемы экспорта из Украины, пусть даже с дополнительными коррупционными и логистическими издержками. Но как это сделать, если не лояльный менеджмент «ОГХК» перенаправил титановые экспортные потоки в США, Китай, Индию и Японию, а сам бенефициар находится под санкциями СНБО Украины и пристальным наблюдением ФБР США?..
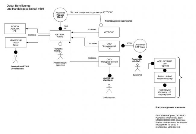
Выбор не велик, и здесь как нельзя кстати оказалось сырье собственного Миждуреченского ГОКа и отработанные схемы поставок Журило-Перцева. Так, часть междуреченского ильменита стала продаваться на экспорт в Чехию для компании «Precheza AS» через компанию «Osstor GmbH», в собственниках которой указаны сам Перцев и его супруга.
Важное пояснение: На рынке компании «Osttor Beteiligungs- und Handelsgesellschaft mbH» и «Bollwerk Finanzierungs- und Industriemanagement AG» известны как компании одной группы. Последняя — должник АО «ОГХК» в сумме 38 млн. долларов и является фигурантом уголовных дел НАБУ, в которых установлено, что это компании Перцева и Журило. Osttor также был покупателем продукции АТ «ОГХК» в период до смены руководства ФГИ Украины весной 2020 года.
Схема поставок титанового сырья в Россию и Крым через компанию Перцева-Журило Osttor Beteiligungs- und Handelsgesellschaft mbH:
Система связей компаний поставщиков и потребителей АО «ОГХК» со структурами Журило Р. и Перцева Ю.
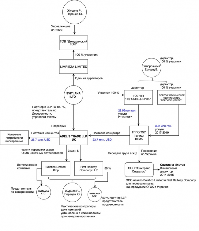
Сейчас вместо ликвидированного Adelis LLP место заняла Defessa Trans FZE, UAE. Только часть операций по продаже сырья по сниженным ценам компаниям ADELIS LLP и Bollwerk стала предметом уголовного дела НАБУ и уже в стадии рассмотрения обвинения в Высшем антикоррупционном суде Украины.
С 2016 по 2021 г. Журило и Перцев продолжали вымывать оборотные средства из «ОГХК» и покупать сырье по заниженным ценам для Bollwerk и Defessa Trans F.Z.E Обоснованность закупочных цен НАБУ и САП так и не была расследована. Объемы закупок за этот период составил около 5 млрд. грн., а каждая компания получала контракты на суммы от нескольких десятков млн. до 2,4 млрд. грн. В настоящее время Defessa Trans F.Z.E продолжает предлагать продукцию АО «ОГХК» на внешних рынках.
Итак, за комиссию в размере несколько десятков долларов на каждой тонне сырья, через серые схемы реэкспорта, ильменит далее попадал уже конечному потребителю – «Крымскому титану».
Например, уже в июне 2021 г. из Одессы отплыло судно «Arucas» на борту которого было чуть более 5 тыс тонн ильменита производства Межиреченского ГОКа. По коносаменту было погружено 5064 МТ. Грузовместимость судна 5830 МТ. Владелец груза по коносаменту компания по портовой логистике и перегрузке, а не реальный покупатель и получатель груза. По документам конечным пунктом выгрузки стоял порт Роттердама. Однако детальный анализ карго-плана этого судна и его перемещений через общедоступные сайты для отслеживания перемещения судов показал, что в Роттердаме, не заходя в сам порт, это судно провело менее суток и далее переместилось в польский Гданьск, где простояло на рейде около 11 часов и затем проследовало для выгрузки в порт Санкт-Петербурга. По отчетам порта судно прибыло 30 июля и простояло там под выгрузкой и погрузкой до 6 августа…
Поскольку «тест» нового пути поставок украинского ильменита из Межереческого ГОКа в РФ и Крым прошел успешно и вполне незаметно для украинских правоохранителей, теперь стоит ожидать увеличения партий и новых отправок.


